www.textilegoglobal.com
  • 首页
  • 要闻动态
    企业动态 行业聚焦 国际资讯 最新政策
  • 活动公告
    重要通知 活动一览
  • 国际合作
    投资调研 企业对接 专题活动
  • 深度分享
    国际贸易 国际投资 独家解读
  • 法律之窗
    国际仲裁 风险预警
  • 联系我们
国际投资
首页 > 国际投资
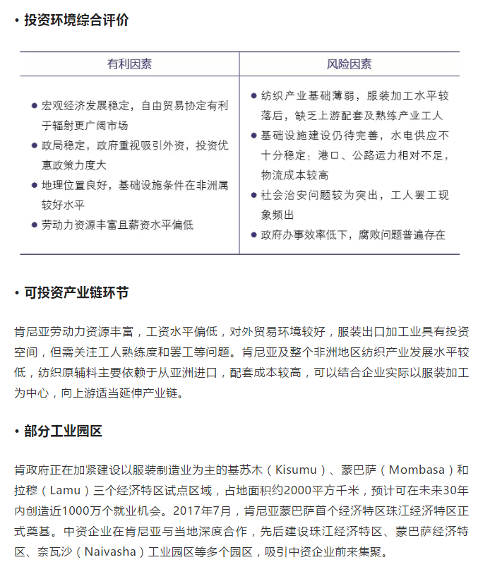
肯尼亚纺织业投资指南
来源:中国纺织国际产能合作企业联盟 | 发布日期:2019-12-19

投资调研
MORE+
  • 走进“彩虹之国”--2017年11月赴南非市场调研报告
  • 走进“非洲屋脊”--2017年11月赴埃塞俄比亚市场调研报告
  • 2017年7月赴美国阿肯色州投资环境及政策调研项目总结
  • 2017年4月意大利、法国服装企业深度对接、合作洽谈代表团总结
  • 2017年6月中纺联赴埃塞俄比亚投资调研团组总结
企业对接
MORE+
  • 2017中国纺织贸促会赴中东欧调研团总结
  • 2017年5月中纺联赴北非服装企业调研团总结
联系我们
  • 地址:北京市朝阳区朝阳门北大街18号10层
  • 电话:010-85229307/85229306/85229291/85229316
  • 传真:010-85229296
  • Email:zhouxiaoli@ccpittex.com
  • ICP编号:京ICP备05010569号
  • 京公网安备 11010502033873号
  • 版权所有 中国纺织工业联合会国际贸易办公室
关注我们

纺织国际产能合作
微信公众号

中国国际贸易促进委员会
纺织行业分会